武汉市阳新商会2025年1月-6月工作动态
2025-07-01 16:07 查看:1月
1月8日上午,县委统战部副部长,县工商联党组书记柯晓华、县工商联党组成员,副主席汪晓亮、县工商联党组成员,秘书长金涛、县工商联会员部负责人倪细军、县工商联干部李欢一行,莅临武汉市阳新商会,考察阳新县人大代表推荐候选人柯昌明、政协委员推荐人选李儒塘。
商会支部副书记柯昌明、执行秘书长徐美芳、常务副会长兼东西湖分会会长李儒塘、常务副会长兼东西湖分会执行会长柯会兵、常务副会长汪承银、常务副会长兼东西湖分会监事成传用、副会长刘道文、副秘书长兼东西湖分会常务副会长孙章心、会员夏磊等参加座谈会。座谈会由徐美芳主持。
1月13日,“商汇大武汉 逐梦新征程”——武汉市工商联直属商会2025迎新联谊会隆重举行!
会上宣布,武汉市阳新商会荣获“2024年度优秀书记项目奖”、2024年商会工作圆满收官!
1月14日上午,武汉市阳新商会在7楼会议室召开了银企对接会。湖北阳新农村商业银行行长朱凯潮,湖北阳新农商行富川支行行长陆娟,湖北阳新农村商业银行科长王勇、严佳、柯海剑、石训鹏等出席会议。
商会会长柯于亮、常务副会长兼东西湖分会执行会长柯会兵、副会长王功富、武汉宏高实业集团有限公司副总经理王义浩等陪同座谈。座谈会由柯于亮主持。
1月25日,阳新县企业家迎新春联谊会在阳新国际大酒店二楼富川厅隆重举行。活动主题是:政商同心·奋进百强!
此次活动旨在促进阳新企业家们的联系,为阳新企业家们搭建互联共建的沟通交流平台,促进阳新经济积极稳健发展,展望未来一年的发展机遇。阳新县相关领导出席了会议,160多位阳新籍企业家代表、镇区、县直相关单位主要负责人、县内企业代表、异地商会及基层商协会代表、招商大使、武汉市阳新商会会长柯于亮,副书记柯昌明,执行秘书长徐美芳,常务副会长兼东西湖分会会长李儒塘,常务副会长柯蕙珺,常务副会长兼东西湖分会执行会长柯会兵,常务副会长汪承银,副会长兼东西湖分会执行会长杜晓龙等部分代表参加了会议。
2月
2月6日,全县工业强县暨项目建设大会召开,聘请15位来自不同行业领域的杰出人士担任阳新招商大使,旨在创新招商模式、扩大招商“朋友圈”,提升全县招商引资专业化、社会化水平。
武汉市阳新商会会长柯于亮被阳新县人民政府聘为阳新县招商大使,并参加了此次会议。
2月 11日,武汉市阳新商会在常务副会长兼秘书长钟卫华单位——智纳国际(武汉)贸易有限公司召开新年团拜会暨第一次会长办公会。
商会会长柯于亮、书记袁作大、监事长汪琪、执行会长华成桂、支部副书记柯昌明、执行会长兼建设行业分会会长何中财、执行会长兼医疗行业分会会长刘海、常务副会长兼秘书长钟卫华、执行秘书长徐美芳、常务副会长兼东西湖分会会长李儒塘、常务副会长兼金融咨询专委会主任欧阳财棕、常务副会长兼项目咨询专委会主任肖本浩、常务副会长兼会员发展专委会主任潘又平参会。会议由执行秘书长徐美芳主持。
2月12日,武汉市司法局行政执法协调监督处处长张胜、副处长方亮、武汉市司法局二级调研员白云、武汉市工商联一级调研员、市非公经济投诉服务中心主任尹长先、武汉市工商联企业服务部部长刘声向、武汉市工商联企业会员部副部长吴蔚、武汉市工商联企业服务部二级调研员李军、武汉市投诉服务中心工作人员汪巧一行莅临武汉市阳新商会,开展市规范涉企行政执法专项行动阳新商会座谈会。
商会会长柯于亮,执行秘书长徐美芳,常务副会长兼东西湖分会会长李儒塘,副秘书长兼东西湖分会常务副会长吴国强,副秘书长徐晓云,会员柯仑、吴嵩松等参加座谈。会议由武汉市司法局行政执法协调监督处处长张胜主持。
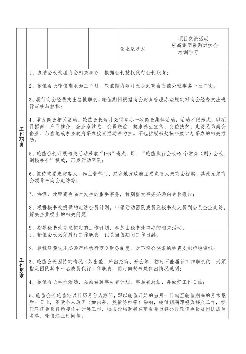
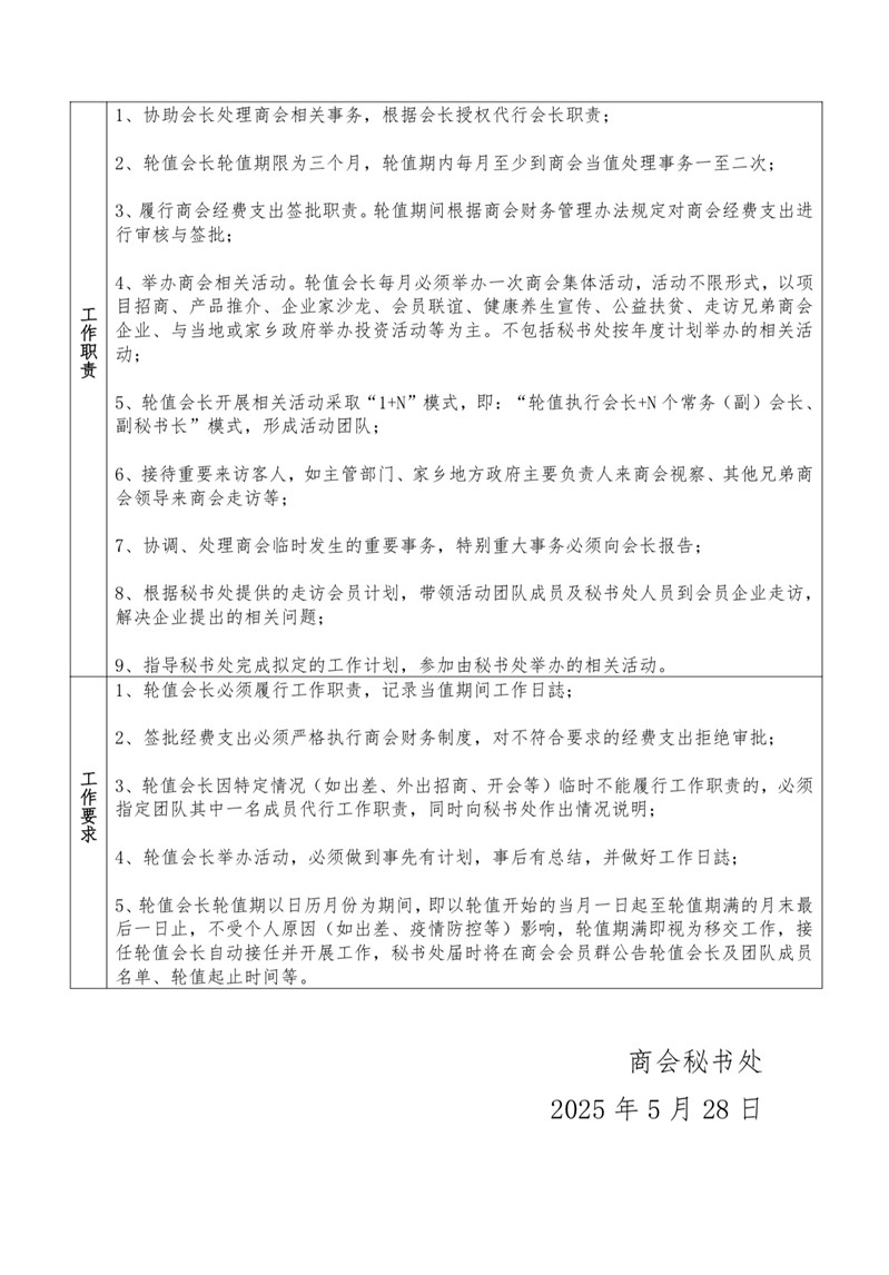
2月25日,发布武汉市阳新商会执行会长2025年3月份-2025年5月份工作安排的通知。
3月
3月3日上午,武汉市政协副主席梁鸣、市政协经济委员会主任吕善功、市政协经济工作处副处长高鹏一行莅临武汉市阳新商会走访交流。
商会会长柯于亮、书记袁作大、执行会长兼建设行业分会会长何中财、执行秘书长徐美芳、常务副会长汪承银、副会长蔡慧暄、副秘书长孔庆章、徐晓云、会员潘希绘、肖家旺、石教权等陪同座谈。座谈会由吕善功主持。
根据执行会长兼建设行业分会会长何中财执行季工作安排,3月3日下午,商会执行会长兼老区发展专委会主任余飞、执行会长兼建设行业分会会长何中财、执行秘书长徐美芳、常务副会长兼会员发展专委会主任潘又平、常务副会长兼建设行业分会秘书长金志诚、常务副会长汪承银、副会长蔡慧暄、副秘书长徐晓云、会员潘希绘、石教权等一行,赴副会长单位——湖北三励控股集团有限公司走访,座谈交流。座谈会由徐美芳主持。
3月7日下午,武汉市阳新商会在七楼会议室召开了银企融资对接会。湖北阳新农村商业银行董事长张青松、行长朱凯潮等出席会议。
商会会长柯于亮,副会长吴平梁,副秘书长孔明,会员郑自锐、何衍钢、余显松,湖北泉兴工贸有限公司董事长董克春,华众餐饮管理有限公司董事长徐明志,武汉市汉口北金丰工业园总经理柯儒家,武汉JG时代鞋业运营中心总经理柯贤杨、武汉宏高实业集团有限公司副总经理王义浩等陪同座谈。座谈会由柯于亮主持。
3月10日,为提升理事成员的财富管理能力,帮助大家的财富保值增值,提高大家的理财知识储备,商会在书记单位子公司“缘润堂”召开了企业家资产配置、财富增值和家族资产传承专题研讨会,特邀请周大福行政总监陈玥瑶博士讲解《中国企业家的财富管理与海外配置策略》。
商会会长柯于亮、书记袁作大、执行会长兼老区发展专委会主任余飞、执行会长兼建设行业分会会长何中财、执行会长兼医疗行业分会会长刘海、常务副会长兼秘书长钟卫华、执行秘书长徐美芳、常务副会长兼项目咨询专委会主任肖本浩、常务副会长兼会员发展专委会主任潘又平、副会长柯尊尧、汪友龙等参加了此次研讨会。研讨会由袁作大书记主持。
3月25日,商会在执行会长兼建设行业分会会长何中财公司——湖北绿冠建设集团有限公司召开会长办公扩大会。
商会会长柯于亮、执行会长兼老区发展专委会主任余飞、执行会长兼建设行业分会会长何中财、常务副会长兼秘书长钟卫华、执行秘书长徐美芳、常务副会长兼东西湖分会会长李儒塘、常务副会长兼项目咨询专委会主任肖本浩、常务副会长兼会员发展专委会主任潘又平、常务副会长汪承银、副会长兼东西湖分会执行会长杜晓龙、副会长柯尊尧、陈力、梁凯棋参会。会议由执行秘书长徐美芳主持。
3月26日,发布关于商会开展“内循环”项目供需摸底资料的通知。
3月25日,商会在执行会长兼建设行业分会会长何中财公司——湖北绿冠建设集团有限公司召开会长办公扩大会。
商会会长柯于亮、执行会长兼老区发展专委会主任余飞、执行会长兼建设行业分会会长何中财、常务副会长兼秘书长钟卫华、执行秘书长徐美芳、常务副会长兼东西湖分会会长李儒塘、常务副会长兼项目咨询专委会主任肖本浩、常务副会长兼会员发展专委会主任潘又平、常务副会长汪承银、副会长兼东西湖分会执行会长杜晓龙、副会长柯尊尧、陈力、梁凯棋参会。会议由执行秘书长徐美芳主持。
4月
4月3日下午,我县举办“楚商回乡助百强·共建支点谱新篇”活动,来自全国各地楚商代表齐聚一堂,为家乡发展献计出力。县领导杨波、徐凌、石顺发参加活动。武汉市阳新商会会长柯于亮,执行会长兼建设行业分会会长何中财,常务副会长柯蕙珺、柯会兵、汪承银,副秘书长徐晓云受邀参加。
4月25日,“屯鸟飞阳新”大型新闻推介会在湖北广播电视台演播厅举行。省广播电视台、省农业农村厅相关领导,市、县领导郝胜勇、徐丹娅、柯补甲、高泳波、杨波、华黄河、徐德世、李冠男、陈淑芳、陈迪顺、俞振华、廖洋波、成青山等出席新闻推介会。
武汉市阳新商会副秘书长孔庆章,副秘书长兼东西湖分会常务副会长孙章心,副秘书长贾贤文、徐晓云,会员郑自锐、张志敏、柯仑、吴永理、肖家旺、余显松、李锋、汪顺建、柯尊刚、张伟、明廷友,执行会长兼建设行业分会会长单位-湖北绿冠建设集团有限公司行政经理余艳丽,常务副会长单位-武汉市洪山区鑫印记饰品经营部经理金于超,会员单位-湖北辰好猫生物科技有限公司、百客蛮好(湖北)物业有限公司业务经理张圆梅等受邀参加活动。
5月
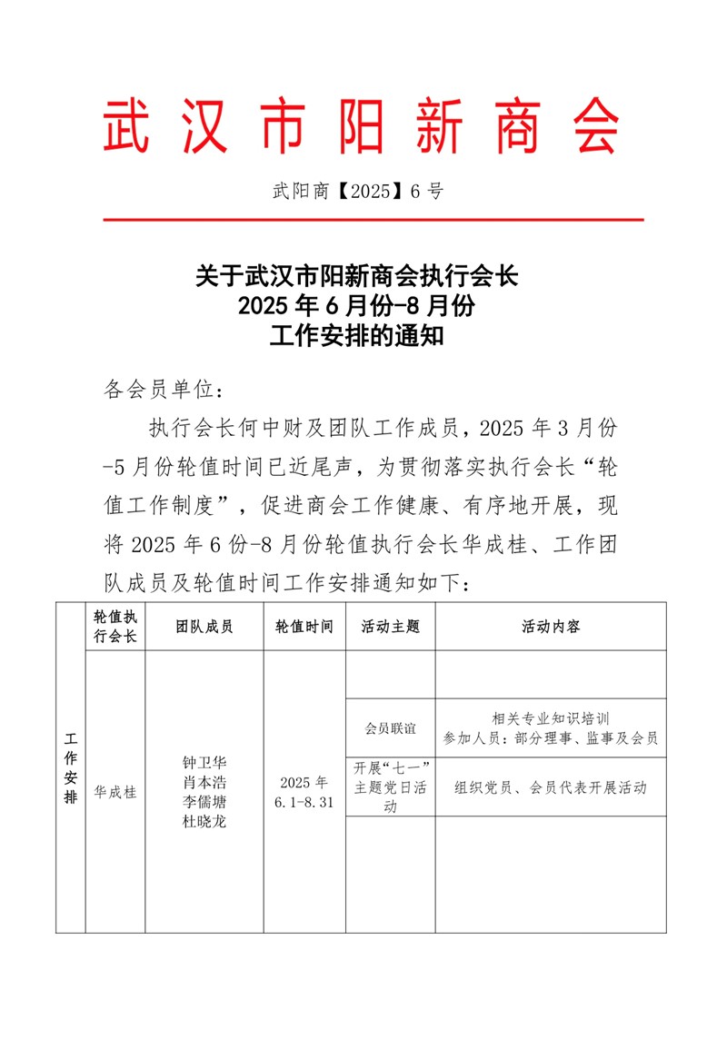
5月28日,发布武汉市阳新商会执行会长2025年6月份-8月份工作安排的通知。
6月
6月4日下午,商会在常务副会长兼东西湖分会会长李儒塘公司--乔普门窗开展AI知识讲座活动,特邀请武汉地铁AI项目首席设计师、奇天AI应用教育学院董事长、中南财经政法大学特聘教授——付文,为大家授课。
商会会长柯于亮、副书记柯昌明、常务副会长兼秘书长钟卫华、执行秘书长徐美芳、常务副会长兼东西湖分会会长李儒塘、常务副会长兼金融咨询专委会主任欧阳财棕、副会长兼东西湖分会执行会长杜晓龙、副会长刘道文,柯仑、副秘书长孔庆章、副秘书长兼东西湖分会常务副会长孙章心、副秘书长徐晓云、会员兼东西湖分会监事黄永强、会员兼东西湖分会地板行业秘书长柯善胜、会员夏磊、张志敏、肖家旺、余显松、梁新明、周华茂、冯会乾、明平浪、柯智斌、李锋、张吉清、宋小丽、吴嵩松、张伟、柯尊刚等40余人参加了此次活动。
6月17日-6月18日,武汉市阳新商会党支部书记袁作大带领商会党员及部分会员积极分子,赴湖南省韶山市开展“走进伟人故里,赓续红色血脉”主题党日活动。
商会书记袁作大、副书记柯昌明、执行秘书长徐美芳、常务副会长兼东西湖分会会长李儒塘、副会长柯尊尧、汪友龙、柯仑、副秘书长孔庆章等参加了此次活动。